近日,“一包如意走絲路”文旅IP(創新如意獎)征集大賽評審委員會預備會議在甘肅文旅集團召開。甘肅文旅產業集團有限公司黨委委員、副總經理楊焱,蘭州文理學院文創鄉創學院院長、教授,甘肅旅游智庫秘書處秘書長高亞芳,甘肅智慧文旅有限公司總經理、大賽組委會執行主任耿東華,甘肅文旅科教創新聯盟秘書處副秘書長、大賽顧問徐英,甘肅省文學藝術屆聯合會副主席汪小平,蘭州城市學院美術院長左義林,蘭州工業學院藝術設計學院院長馬牧群出席會議。

會議由蘭州文理學院文創鄉創學院院長、教授,甘肅旅游智庫秘書處秘書長高亞芳主持,會議對“一包如意走絲路”文旅IP征集大賽評審名單進行了初步確認,就大賽四個類別獎項的評審標準制定問題展開了熱烈討論并形成一致意見。
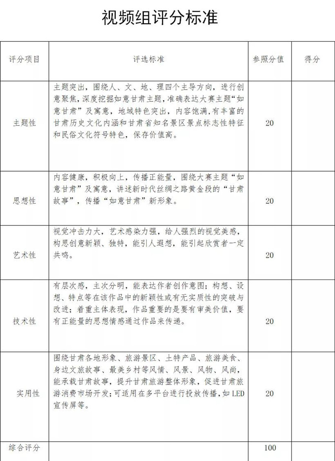
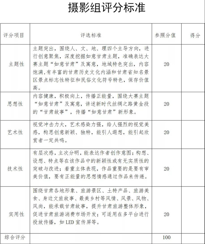
“一包如意走絲路”文旅IP征集大賽組委會參照與會專家的觀點和建議對大賽獎項評審標準進行了補充和調整,現公布如下:







您現在的位置:
甘公網安備 62010202003282號